发布时间:2022-02-09 09:34:56 阅读量:329
最近,人社局颁布了最新版本的《国家职业资格目录》,今年的职业资格目录共计72项,其中专业技术人员59项,技能人员职业资格13项。
与2017年的目录相比,优化后的职业资格目录减少了68项,消减49%,对于提高资格资格设置管理科学化,及推送高质量发展具有重要意义。
具体调整包括:
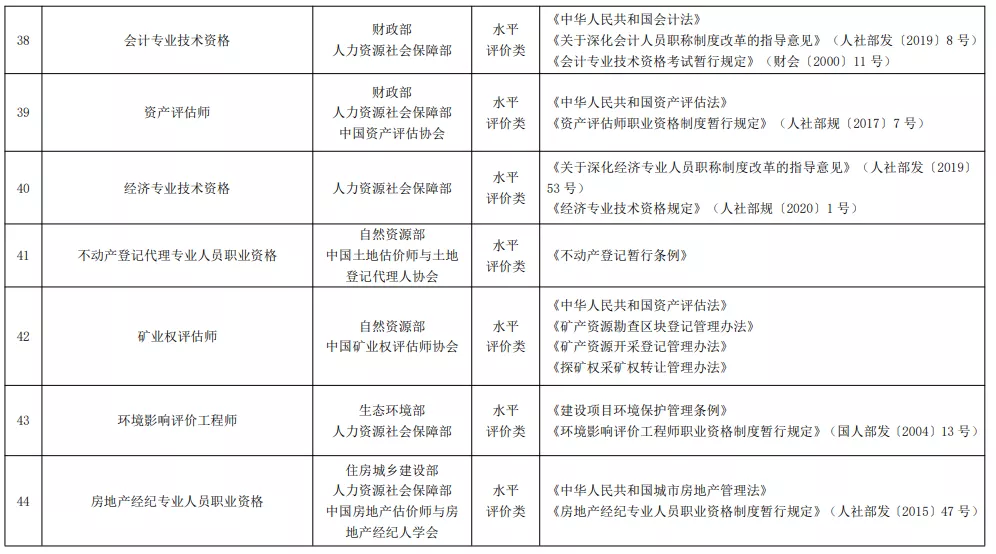
1、新增“精算师”“矿业权评估师”水平评价类职业资格,在医生资格下设置“职业病诊断医师”子项。新增职业资格项目均具有较强的社会通用性和专业性,技术技能要求较高。
2、将“专利代理人”更名为“专利代理师”;“注册设备监理师”由准入类调整为水平评价类,更名为“设备监理师”;“土地登记代理专业人员职业资格”更名为“不动产登记代理专业人员职业资格”;“证券期货业从业资格”更名为“证券期货基金业从业资格”等。
3、“出入境检疫处理人员资格”“乡村兽医资格”和勘察设计注册工程师下的“注册石油天然气工程师”“注册采矿/矿物工程师”“注册冶金工程师”“注册机械工程师”退出目录。
1、水平评价类技能人员职业资格退出国家职业资格目录。73项水平评价类技能人员职业资格已分两批于2020年底前退出目录。
2、在新版国家职业资格目录中,人社部门已不再承担技能人员职业资格具体实施工作。
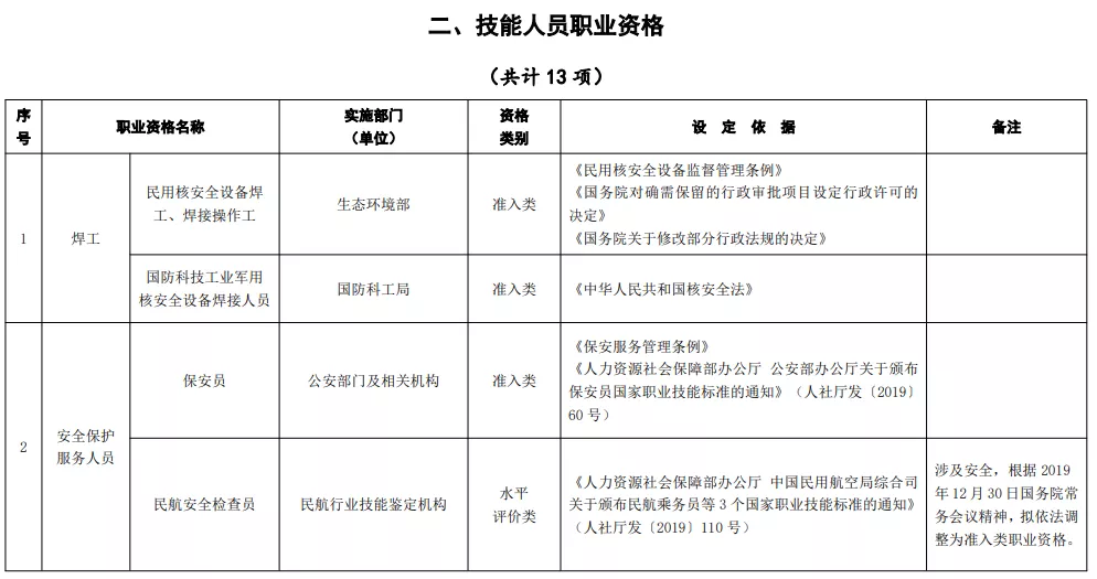
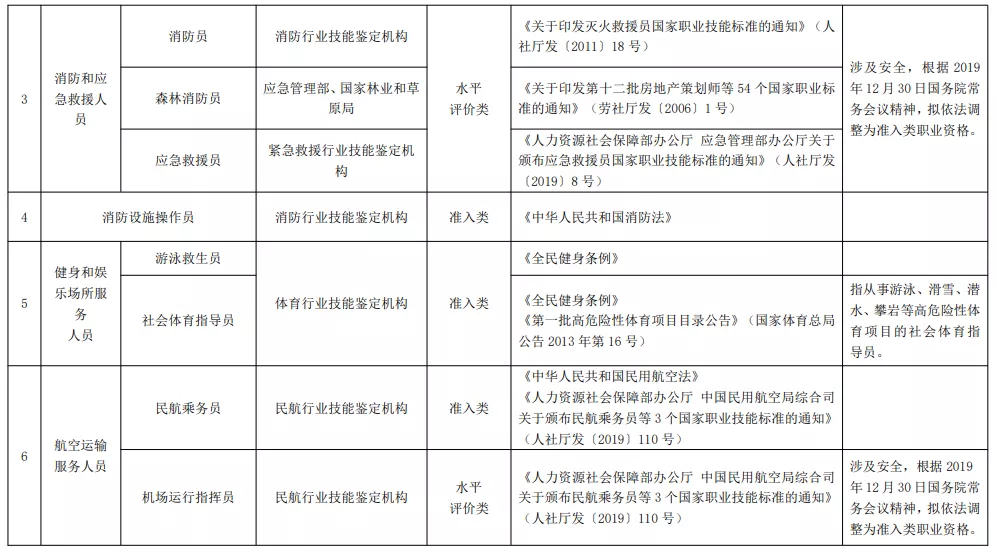
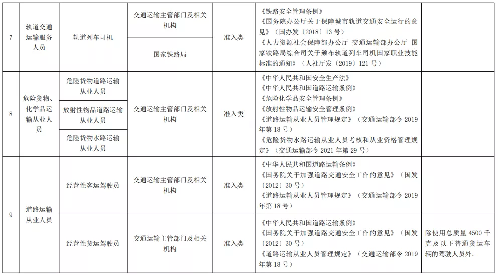
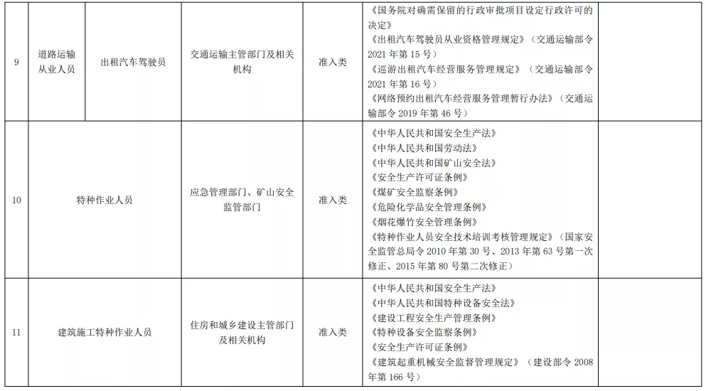
3、涉及人员资格的行政许可事项作为准入类技能人员职业资格纳入目录,新增了“道路运输从业人员”“特种作业人员”“建筑施工特种作业人员”“危险货物、化学品运输从业人员”“特种设备安全管理和作业人员”等准入类职业资格。
水平评价类技能人员职业资格退出国家职业资格目录,是由职业资格评价改为职业技能等级认定,改变了评价发证主体和管理服务方式,取得的职业技能等级证书和职业资格证书具有同等效力。
有。《关于做好水平评价类技能人员职业资格退出目录有关工作的通知》中明确,退出目录前已发放的职业资格证书继续有效,可作为持证者职业能力水平的证明。
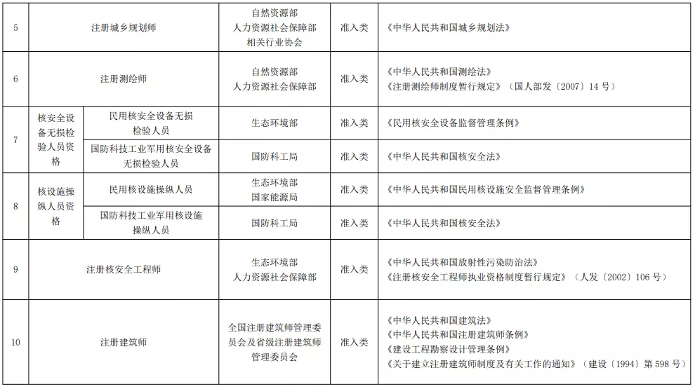
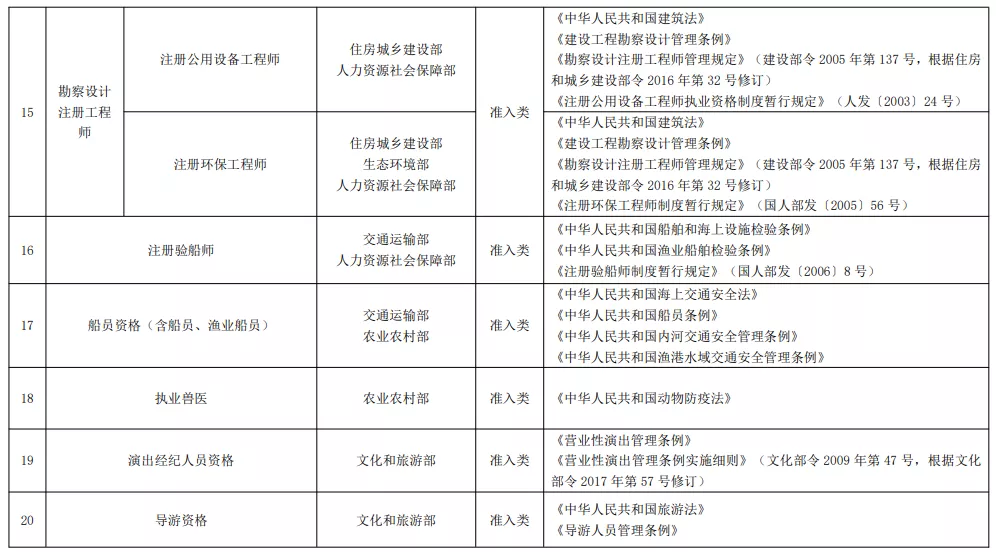
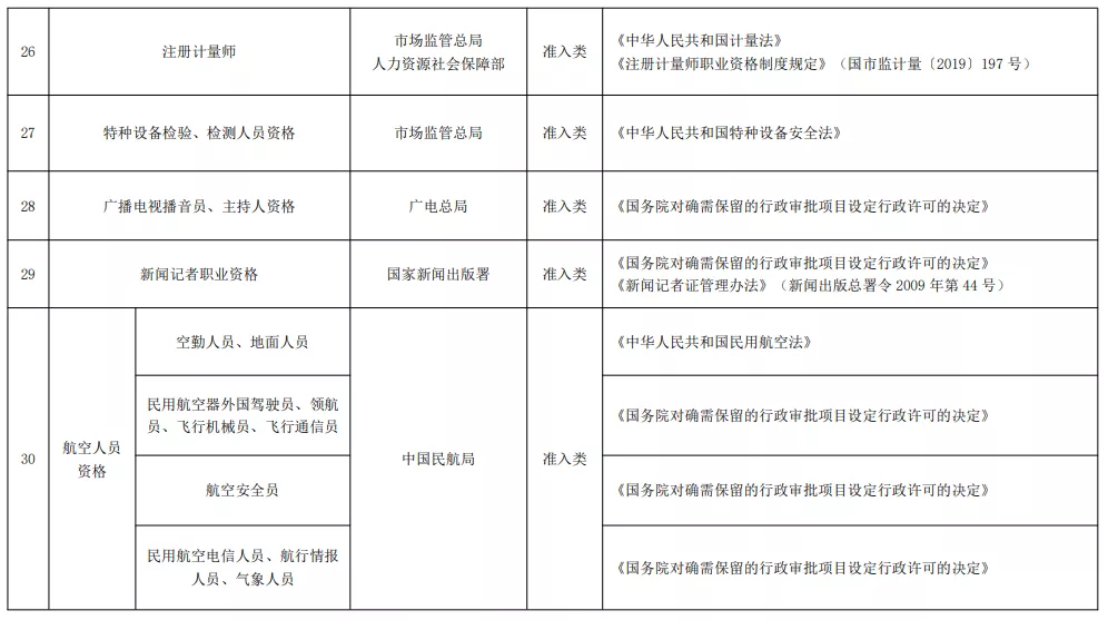
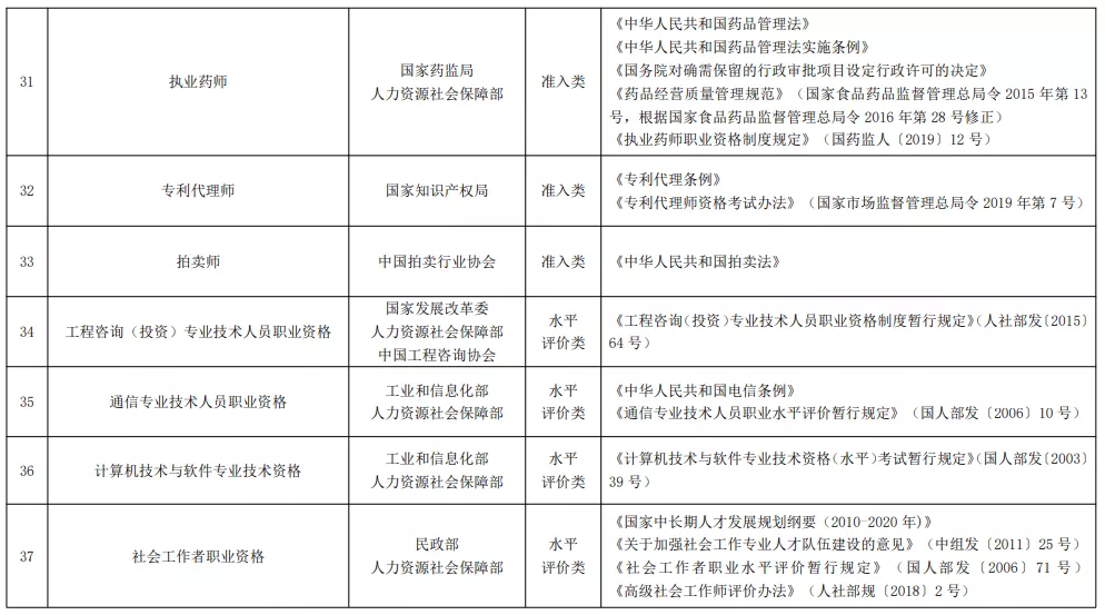
附图2021年版国家职业资格目录


















暂无推荐