发布时间:2022-05-18 09:20:57 阅读量:309
一、学分要求
会计人员2022年度应完成不少于90学分的继续教育学习,其中公需科目学分不少于30学分,需按照省人力资源社会保障厅《关于发布2022年我省专业技术人员继续教育公需课学习指南的通知》要求完成;专业科目学分不少于60学分。2022年度公需科目及专业科目继续教育学分确认截止时间为2023年4月30日,过期不办理补学补登。
参加国家教育行政主管部门承认的中专以上会计类学位学历教育的人员,如在校学习期间取得初级会计专业职称证书,在校学习期间无需进行继续教育;毕业当年可上传毕业证书(学位证书)确认毕业当年继续教育学分。
二、专业科目学习内容
会计人员2022年继续教育专业科目培训内容如下:
(一)《广东省会计改革与发展“十四五”规划》及相关内容;
(二)《会计法》《会计人员管理办法》《会计基础工作规范》及会计职业道德课程等相关法律法规;
(三)企业会计准则、解释及应用指南相关内容;
(四)政府会计准则制度、解释及相关内容;
(五)行政事业单位内部控制规范相关内容;
(六)小企业会计准则、小企业内部控制规范等相关内容;
(七)管理会计相关内容;
(八)企业内部控制基本规范及配套指引相关内容;
(九)可拓展商业语言及企业会计准则通用分类标准基础知识;
(十)会计信息化相关内容;
(十一)各县级以上财政部门认定的其他内容。
会计专业技术人员可根据自身需要自行选择学习相关内容。
三、会计人员继续教育实行属地管理原则
会计人员按照单位(居住)所在地财政部门政策要求完成继续教育。各地市财政部门按规定制定本地区会计人员继续教育政策,督促会计人员尽快完成信息采集工作,督促本辖区施教机构与平台实现数据对接,及时办理继续教育学分登记,确保本地区会计人员继续教育的顺利开展。
深圳市会计人员继续教育学习及学分登记政策,由深圳市财政局另行规定。
四、省属单位会计人员继续教育学习形式及学分登记管理
省属单位应督促本单位会计人员在“广东省会计信息服务平台”进行信息采集并按时间完成继续教育。会计人员在服务平台上完成信息采集后(如以前年度已经完成信息采集,请做好相关信息更新),在服务平台上开展2022年度继续教育学习或申请学分折抵。2022年省属单位会计人员继续教育学习形式及学分确认方式详见附件。会计人员开展继续教育学习的具体操作方式如下:
(一)公需科目学习。
省属单位会计人员继续教育公需科目学习形式为远程在线学习。会计人员登录“服务平台—业务办理—继续教育—会计人员”模块,在该模块中,点击“继续教育—学习资源—公需课”进行在线学习,会计人员需完成相关课程学习并进行考试后方可获得公需课学分。
(二)专业科目学习。
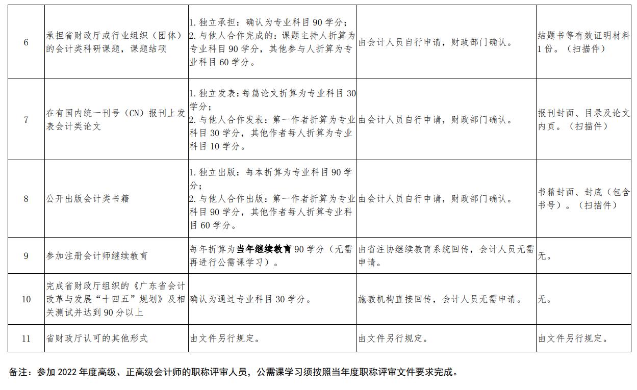
省属单位会计人员继续教育专业科目学习形式可采用参加培训、发表论文、通过会计专业技术资格考试等多种方式完成,具体内容及学分折算标准详见附件,有关事项补充如下:
1.通过参加远程在线学习完成继续教育,学习时间不少于24小时。会计人员登录“服务平台—业务办理—继续教育—会计人员”模块,在该模块中,点击“继续教育—学习资源—专业课”选择远程培训机构完成年度专业课培训。
2.通过面授方式完成继续教育,面授学习时间不少于3天。由省属单位自行选择符合资质的面授培训机构开展培训,并由单位自行录入本单位会计人员继续教育记录。如委托高等院校、省级以上会计类行业协会等机构采取面授方式进行继续教育的,由高等院校、省级以上会计类行业协会进行面授机构备案后录入学分。继续教育管理相关事项仅需在线提交电子版材料,无需另行提交纸质材料。
3.通过申请学分折抵的方式完成继续教育,需在线提交相关材料。需由会计人员自行申请,财政部门确认的事项,会计人员登录“服务平台—业务办理—继续教育—会计人员”模块,在该模块中,点击“继续教育—折算学分申请”选择相应的申请学分事项进行申请。相关材料仅需在线提交电子版,无需另行提交纸质材料。


广东人事人才培训网主要面向专业技术人员提供继续教育学习以及学时证明相关服务。网站课程丰富、专业性强。涵盖39个行业,126个专业课件,目前已经实现了线上及线下的互动性继续教育学习,形成了继续教育与培训相结合的模式。

暂无推荐